LLM 应用开发平台特训营学习笔记
🔖 笔记来自学习慕课网的《AI Agent全栈开发工程师》
🔗 Link:IT就业班_编程学习路线_开发学习就业班-慕课网就业班
📑参考文档
AGI 掘金知识库 - 飞书云文档
1. 初识大语言模型
1.1. LLM 基础知识
- 什么是大语言模型?
- 大语言模型的参数量怎么理解?
- 大语言模型的基础单位 token 是个啥?
- 大语言模型的词表是什么?
- token 的工作机制
- 模型如何训练?
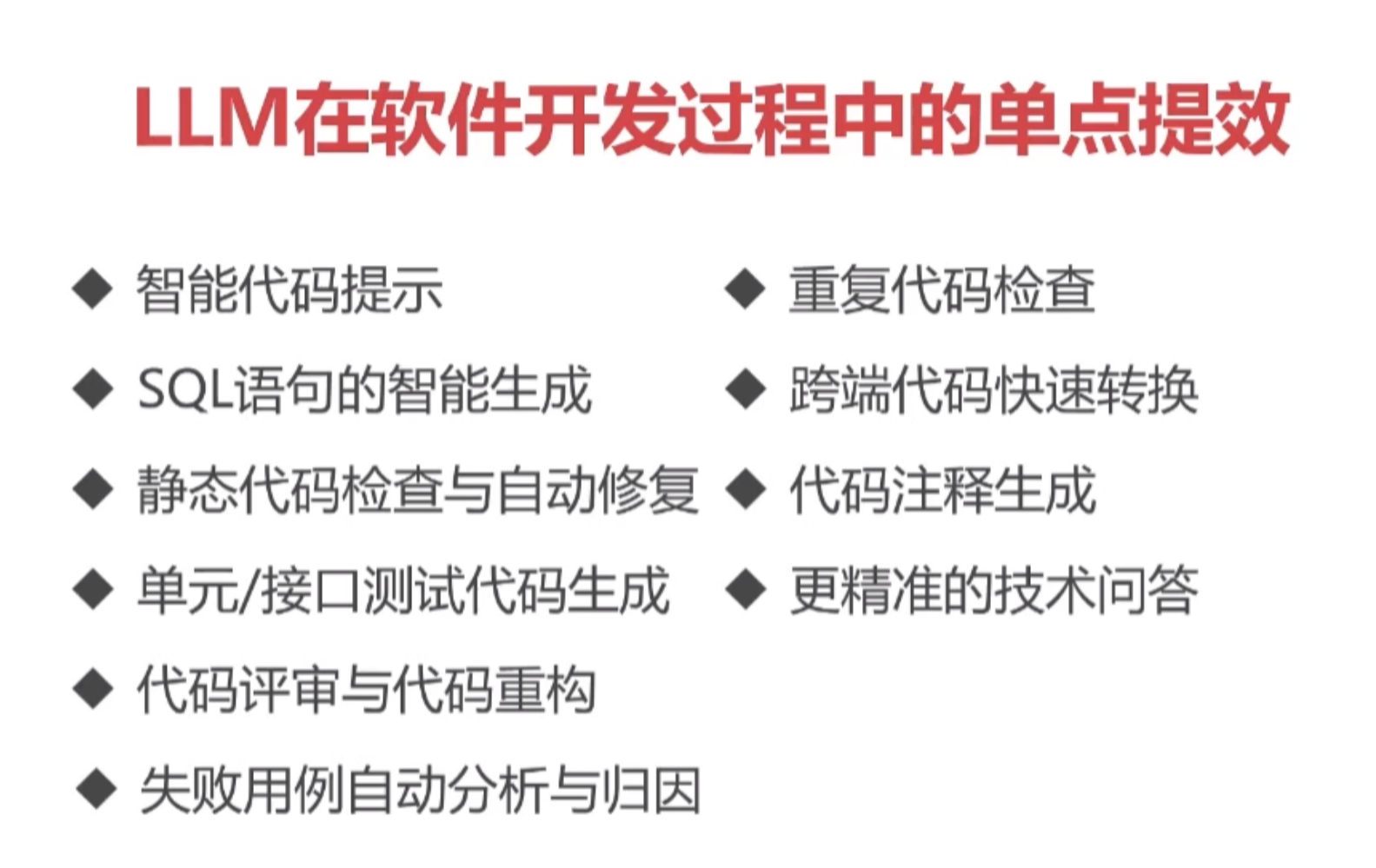
1.2. LLM 在软件开发中的作用

2. 项目架构及目录,代码规范说明
项目架构图:

LLM 应用开发平台特训营学习笔记
https://yangfanbin.cn/代码笔记/LLM 应用开发平台特训营学习笔记/